P309 by Antik ( 1991 , 55kW )
- antik
- 309kář

- Příspěvky: 866
- Registrován: 10 črc 2009 15:10
- Rok narození: 1974
- Skutečné jméno: ANTIK
- tel.:: 776712918
- Bydliště: Pardubice
- Kontaktovat uživatele:
Re: P309 by Antik ( 1991 , 55kW )
No blbej nápad to každopádně neni, Ovšem ten plast je strůjce toho že i když je venku krásně a já otevřu dveře, dostanu sprchu z toholplastu, drží se v něm voda a já mámpocit, že i z něj mi teče do kufru. Tak i tak , plast musí do pryč. No ale to je jen pocit, jo zkusil jsem toto, co na to řikáte?
- Vomec
- 309kář

- Příspěvky: 2159
- Registrován: 15 úno 2009 21:12
- Rok narození: 1990
- Skutečné jméno: Martin
- tel.:: 608700768
- Bydliště: Vyškov - Moravské Málkovice
- Kontaktovat uživatele:
Re: P309 by Antik ( 1991 , 55kW )
z plastu by ti do kufru týct nemělo, ale voda se v něm drží.. je tam jen nacvaknutej. Když ho ale sundáš, tak tam bude prohlubeň, musel bys na to přidělat novej plech a ten dokitovat do rovna... zeptej se 309GT, ten by o tom mohl něco vědět ;)
▶Peugeot 306 1.9D 50kW - současný lev
▶EX: Peugeot 309 GL 1.4 47kW - už je v automobilovém nebi... sloužil dobře
▶309 1.4GL (carb) vs. 205 1.8TD
▶EX: Peugeot 309 GL 1.4 47kW - už je v automobilovém nebi... sloužil dobře
▶309 1.4GL (carb) vs. 205 1.8TD
- Mitja
- Stálý inventář 205clubu

- Příspěvky: 4659
- Registrován: 27 lis 2007 19:05
- Rok narození: 1986
- Skutečné jméno: Ondra
- tel.:: 0
- Bydliště: Studénka-Butovice
- Kontaktovat uživatele:
Re: P309 by Antik ( 1991 , 55kW )
Ja to spis myslel nejak takhle.. do barvy te hlinikove lišty.
---------------------------------------------------------------------------------------------------------------
Peugeot 205, 1.1i (44kw), color line, '91 - na vikendy
Renault Megane II sedan, 1.4 16V (72kw), sportway, '09 - hlavni auto
Peugeot 306 sedan, 1.6i (65kw), '95 - na dojezdeni
CPI Popcorn, 50 ccm, '03 - ceka na opravu
Škoda Fabia II 1.4 TDI (59kw), '06 - prace/Misa
Peugeot 205, 1.1i (44kw), color line, '91 - na vikendy
Renault Megane II sedan, 1.4 16V (72kw), sportway, '09 - hlavni auto
Peugeot 306 sedan, 1.6i (65kw), '95 - na dojezdeni
CPI Popcorn, 50 ccm, '03 - ceka na opravu
Škoda Fabia II 1.4 TDI (59kw), '06 - prace/Misa
- antik
- 309kář

- Příspěvky: 866
- Registrován: 10 črc 2009 15:10
- Rok narození: 1974
- Skutečné jméno: ANTIK
- tel.:: 776712918
- Bydliště: Pardubice
- Kontaktovat uživatele:
Re: P309 by Antik ( 1991 , 55kW )
Teda Mitjo, to je VONO.
To sedlo jak prdel na hrnec.
No zdá se že máme vítěze.
Ovšem znak by mohl být o trocha větší. Každopádně je to bombastika
To sedlo jak prdel na hrnec.
No zdá se že máme vítěze.
Ovšem znak by mohl být o trocha větší. Každopádně je to bombastika
- Max
- Stálý inventář 205clubu

- Příspěvky: 5311
- Registrován: 29 bře 2009 13:08
- Rok narození: 1979
- Skutečné jméno: Tomas
- tel.:: 733332171
- Bydliště: Litoměřice České Kopisty
- Kontaktovat uživatele:
Re: P309 by Antik ( 1991 , 55kW )
tak to nemá chybu. nojo ale zas mam co dělat

PEUGEOT 205 1.1 XR prodáno a následně bouráno, RIP.
PEUGEOT 205 1.6 GTI Bohužel už není
PEUGEOT 205 1.9 XSD prodáno
PEUGEOT 205 GTI vyběhla klika prodáno měl jsem jí 3 dny :-D
PEUGEOT 309 GTI 75 Kw prodáno
PEUGEOT 205 GENTRY alias Gentrýsek
PEUGEOT 605 SLd Vrakouš
PEUGEOT 205GT prodáno
PEUGEOT 405 D prodáno
PEUGEOT 406 2.0L Hdi 80kw
PEUGEOT 205 1.6 GTI Bohužel už není
PEUGEOT 205 1.9 XSD prodáno
PEUGEOT 205 GTI vyběhla klika prodáno měl jsem jí 3 dny :-D
PEUGEOT 309 GTI 75 Kw prodáno
PEUGEOT 205 GENTRY alias Gentrýsek
PEUGEOT 605 SLd Vrakouš
PEUGEOT 205GT prodáno
PEUGEOT 405 D prodáno
PEUGEOT 406 2.0L Hdi 80kw
- antik
- 309kář

- Příspěvky: 866
- Registrován: 10 črc 2009 15:10
- Rok narození: 1974
- Skutečné jméno: ANTIK
- tel.:: 776712918
- Bydliště: Pardubice
- Kontaktovat uživatele:
Re: P309 by Antik ( 1991 , 55kW )
Ještě ale musím taky sehnat ten zadní nárazník od GTI, kterej je delší, chystám se vyměnit koncovku vejfuku, i s tlumičem, kterej mam děravej a zalepenej tmelem,a tak bych rád aby koncovka nečuměla moc ven jako to je tedko, jen tak diskrétně se linul kouř z nárazníku.
- Vomec
- 309kář

- Příspěvky: 2159
- Registrován: 15 úno 2009 21:12
- Rok narození: 1990
- Skutečné jméno: Martin
- tel.:: 608700768
- Bydliště: Vyškov - Moravské Málkovice
- Kontaktovat uživatele:
Re: P309 by Antik ( 1991 , 55kW )
antik: ty si to špatně pochopil :) ten zadní nárazník na té stříbrné 309 není "GTI" ale upravenej klasickej.... 309 rozlišuje jen přední nárazníky, zadní jsou všechny uplně stejný (tak leda je rozdíl mezi stříbrnou nebo červenou lištou)... to co je na té stříbrné je dolaminovanej a zakitovanej rádoby tuzing nárazník... 309 mají jinak zadní nárazníky všechny stejný, na modelu nezáleží
▶Peugeot 306 1.9D 50kW - současný lev
▶EX: Peugeot 309 GL 1.4 47kW - už je v automobilovém nebi... sloužil dobře
▶309 1.4GL (carb) vs. 205 1.8TD
▶EX: Peugeot 309 GL 1.4 47kW - už je v automobilovém nebi... sloužil dobře
▶309 1.4GL (carb) vs. 205 1.8TD
- antik
- 309kář

- Příspěvky: 866
- Registrován: 10 črc 2009 15:10
- Rok narození: 1974
- Skutečné jméno: ANTIK
- tel.:: 776712918
- Bydliště: Pardubice
- Kontaktovat uživatele:
Re: P309 by Antik ( 1991 , 55kW )
No ano, to já netušim, a nejsem sám. každopádně, budu mít přední nárazník od GTI a mam prahy,takže mi zbývá protáhnout a opravit ten zadek aby tam nebyla taková díra vzadu po tom vejfuku, kterej se chystám vyměnit včetně tý koncovky.
Naposledy upravil(a) antik dne 22 pro 2009 19:10, celkem upraveno 1 x.
- Vomec
- 309kář

- Příspěvky: 2159
- Registrován: 15 úno 2009 21:12
- Rok narození: 1990
- Skutečné jméno: Martin
- tel.:: 608700768
- Bydliště: Vyškov - Moravské Málkovice
- Kontaktovat uživatele:
Re: P309 by Antik ( 1991 , 55kW )
doufám že se mi o ten přední nárazník budeš hezky starat :)
▶Peugeot 306 1.9D 50kW - současný lev
▶EX: Peugeot 309 GL 1.4 47kW - už je v automobilovém nebi... sloužil dobře
▶309 1.4GL (carb) vs. 205 1.8TD
▶EX: Peugeot 309 GL 1.4 47kW - už je v automobilovém nebi... sloužil dobře
▶309 1.4GL (carb) vs. 205 1.8TD
- antik
- 309kář

- Příspěvky: 866
- Registrován: 10 črc 2009 15:10
- Rok narození: 1974
- Skutečné jméno: ANTIK
- tel.:: 776712918
- Bydliště: Pardubice
- Kontaktovat uživatele:
Re: P309 by Antik ( 1991 , 55kW )
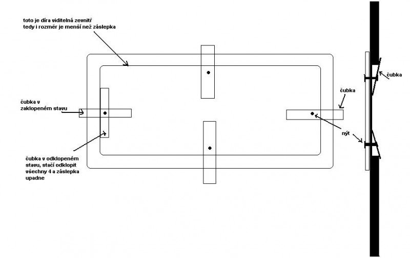
To si piš, opraví se pak prasklá díra a přišel jsem na to, jak vyrobit odendavací záslepku na to oko.
- Vomec
- 309kář

- Příspěvky: 2159
- Registrován: 15 úno 2009 21:12
- Rok narození: 1990
- Skutečné jméno: Martin
- tel.:: 608700768
- Bydliště: Vyškov - Moravské Málkovice
- Kontaktovat uživatele:
Re: P309 by Antik ( 1991 , 55kW )
radši sežeň světla :) to bude estetičtější a hlavně účelnější.. třeba 4x přídavný dálky a když tě někdo v noci nasere, tak si na něj můžeš hezky posvítit :D
▶Peugeot 306 1.9D 50kW - současný lev
▶EX: Peugeot 309 GL 1.4 47kW - už je v automobilovém nebi... sloužil dobře
▶309 1.4GL (carb) vs. 205 1.8TD
▶EX: Peugeot 309 GL 1.4 47kW - už je v automobilovém nebi... sloužil dobře
▶309 1.4GL (carb) vs. 205 1.8TD
- Max
- Stálý inventář 205clubu

- Příspěvky: 5311
- Registrován: 29 bře 2009 13:08
- Rok narození: 1979
- Skutečné jméno: Tomas
- tel.:: 733332171
- Bydliště: Litoměřice České Kopisty
- Kontaktovat uživatele:
Re: P309 by Antik ( 1991 , 55kW )
PEUGEOT 205 1.1 XR prodáno a následně bouráno, RIP.
PEUGEOT 205 1.6 GTI Bohužel už není
PEUGEOT 205 1.9 XSD prodáno
PEUGEOT 205 GTI vyběhla klika prodáno měl jsem jí 3 dny :-D
PEUGEOT 309 GTI 75 Kw prodáno
PEUGEOT 205 GENTRY alias Gentrýsek
PEUGEOT 605 SLd Vrakouš
PEUGEOT 205GT prodáno
PEUGEOT 405 D prodáno
PEUGEOT 406 2.0L Hdi 80kw
PEUGEOT 205 1.6 GTI Bohužel už není
PEUGEOT 205 1.9 XSD prodáno
PEUGEOT 205 GTI vyběhla klika prodáno měl jsem jí 3 dny :-D
PEUGEOT 309 GTI 75 Kw prodáno
PEUGEOT 205 GENTRY alias Gentrýsek
PEUGEOT 605 SLd Vrakouš
PEUGEOT 205GT prodáno
PEUGEOT 405 D prodáno
PEUGEOT 406 2.0L Hdi 80kw
- antik
- 309kář

- Příspěvky: 866
- Registrován: 10 črc 2009 15:10
- Rok narození: 1974
- Skutečné jméno: ANTIK
- tel.:: 776712918
- Bydliště: Pardubice
- Kontaktovat uživatele:
Re: P309 by Antik ( 1991 , 55kW )
Myslim že 2x mlhovky a 2x dálkový by mělo být lepší ne?
Tady je dost často mlha od Labe.
Ovšem na přídavný osvětlení má bejt zvlášt spínač, nebo rovnou na hulváta se to dává ?
Tady je dost často mlha od Labe.
Ovšem na přídavný osvětlení má bejt zvlášt spínač, nebo rovnou na hulváta se to dává ?
- vinorak
- odborník

- Příspěvky: 11375
- Registrován: 10 kvě 2007 13:02
- Rok narození: 1986
- Skutečné jméno: Tomas
- tel.:: 0
- Bydliště: Praha
Re: P309 by Antik ( 1991 , 55kW )
dálky bych zapojil přez relátko normálně s klasickejma dálkama a mlhovky extra vypínač a relátko, nebo na vypínač pro zadní mlhu a opět relé 
- Hoj@n
- Stálý inventář 205clubu

- Příspěvky: 4473
- Registrován: 31 pro 2008 15:19
- Rok narození: 1990
- Skutečné jméno: Pepa
- tel.:: 777232994
- Bydliště: Zábřeh na Moravě
- Kontaktovat uživatele:
Re: P309 by Antik ( 1991 , 55kW )
Vinorak: na ty přídavné dálky by jsi taky potřeboval relátko?? Nešlo by to přímo z kabelu pro dálkové vést kabel k těm přídavným dálkám?? Tak jsem to měl uděláno i já u Gyrrose 
PEUGEOT 205 Roland Garros "GYRROSEK"- r.v. 1992, 1.4, 55kw - Byvavalo :-(
Toyota Celica "Natálka"- r.v. 1995, 1.8, 85kw
Toyota Celica "Natálka"- r.v. 1995, 1.8, 85kw
