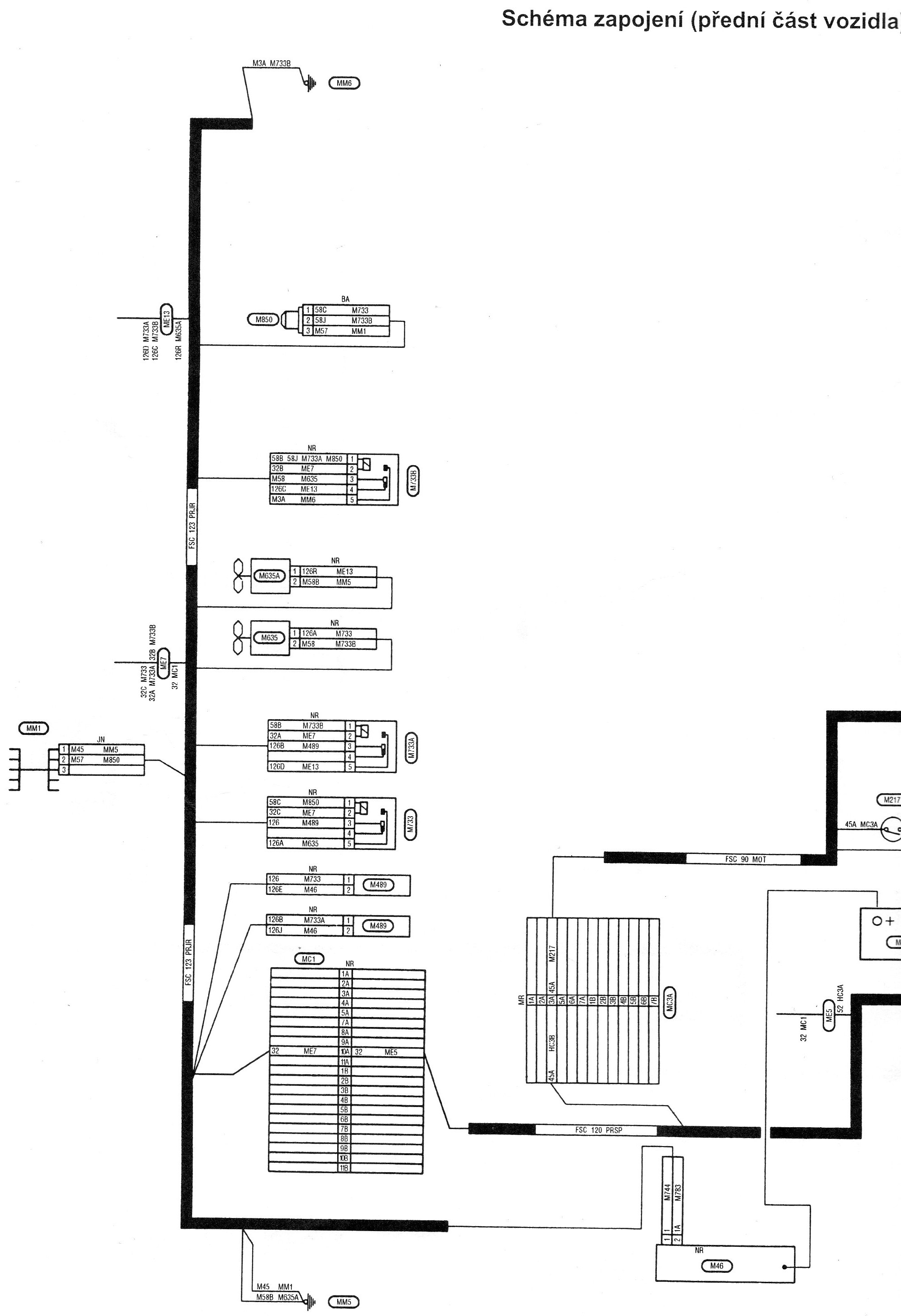
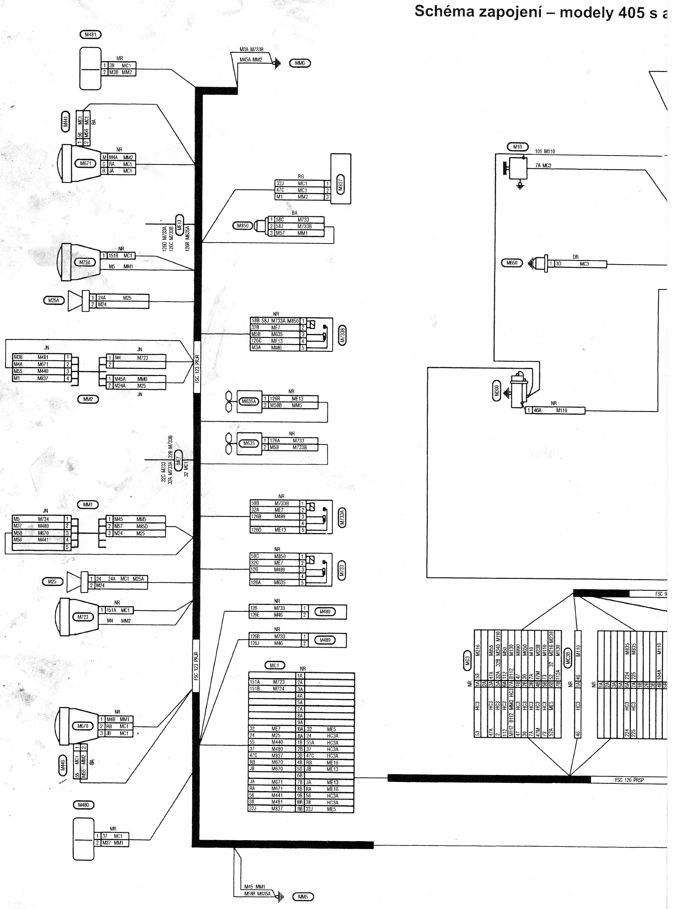
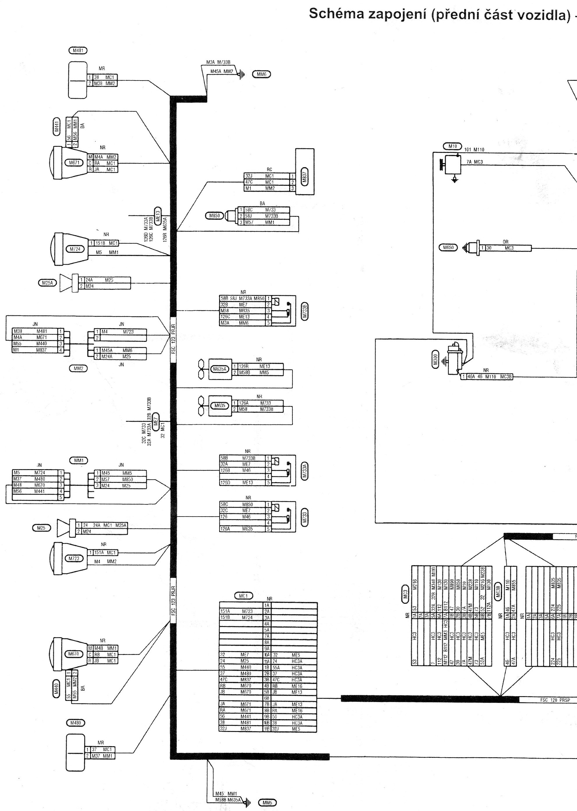
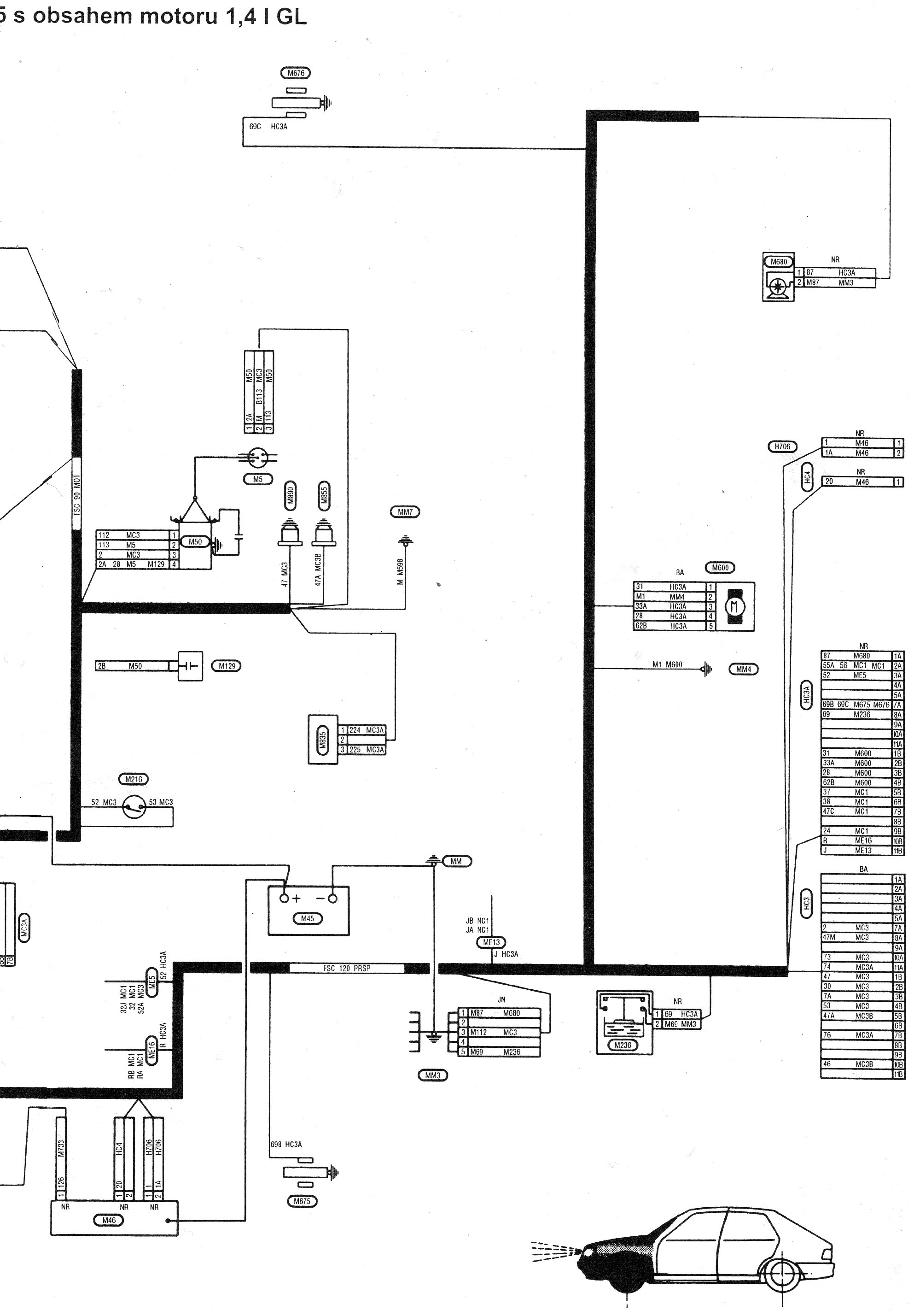
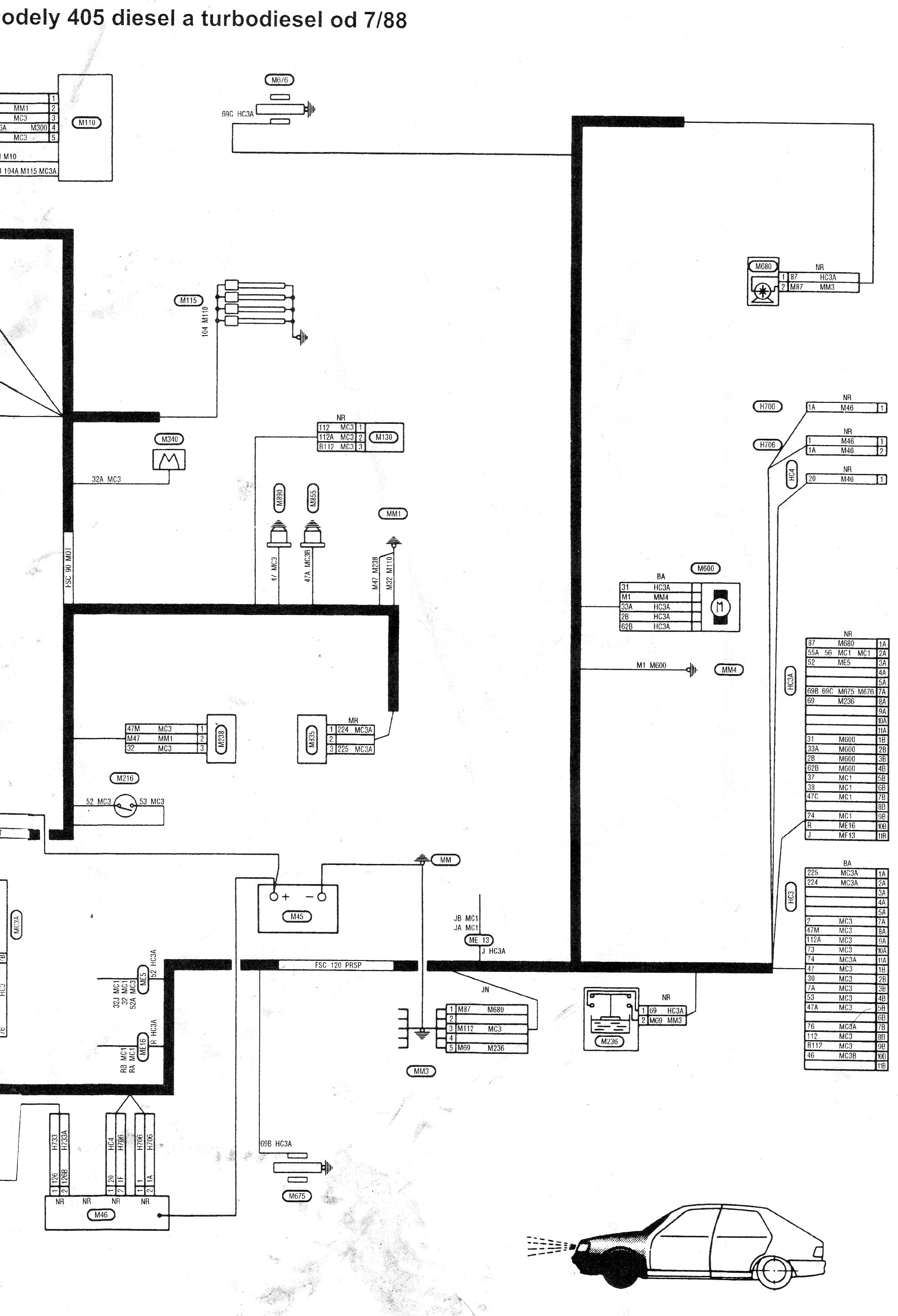
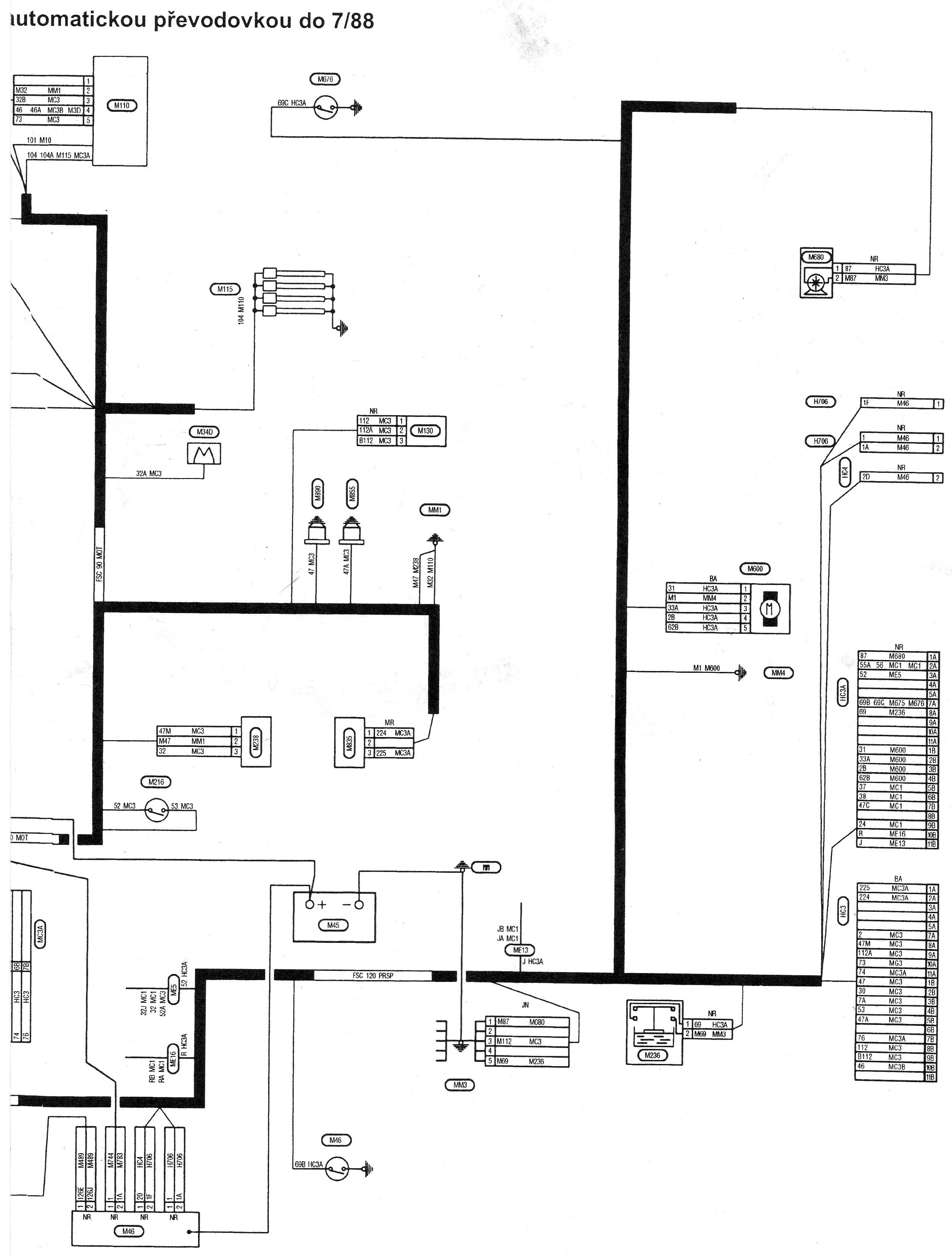
elektricke schema peugeot 405 + legenda
-
hanc
- Nováček

- Příspěvky: 24
- Registrován: 06 úno 2011 20:10
- Rok narození: 1985
- Skutečné jméno: Jan Gruber
- tel.:: 720240839
- Bydliště: Plzen-jih Přeštice
elektricke schema peugeot 405 + legenda
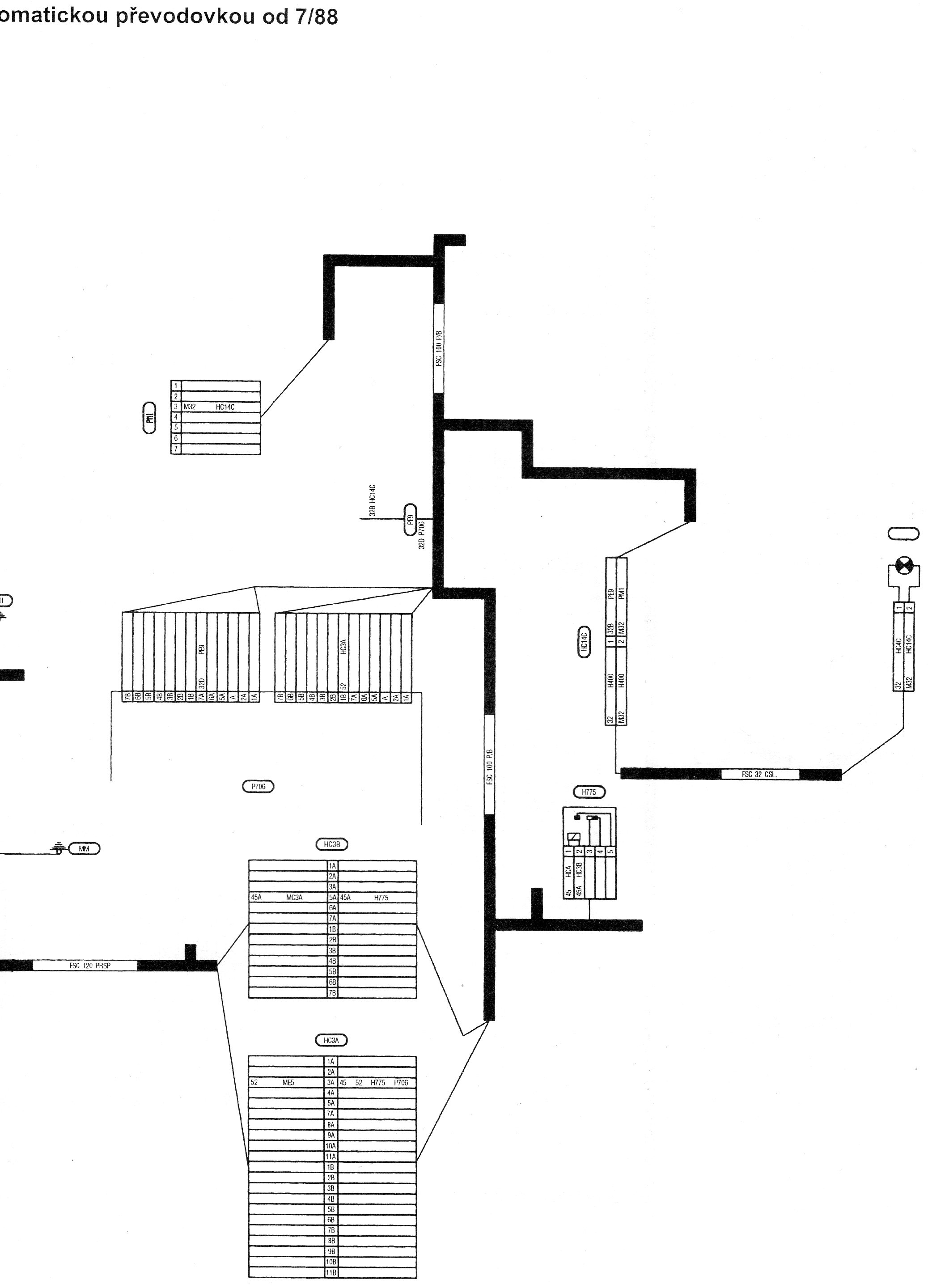
snad se tu nekomu bude hodit legenda + automaticka prevodovka + 1,4 GL
Naposledy upravil(a) hanc dne 04 srp 2011 08:35, celkem upraveno 1 x.
-
hanc
- Nováček

- Příspěvky: 24
- Registrován: 06 úno 2011 20:10
- Rok narození: 1985
- Skutečné jméno: Jan Gruber
- tel.:: 720240839
- Bydliště: Plzen-jih Přeštice
Re: elektricke schema peugeot 405 + legenda
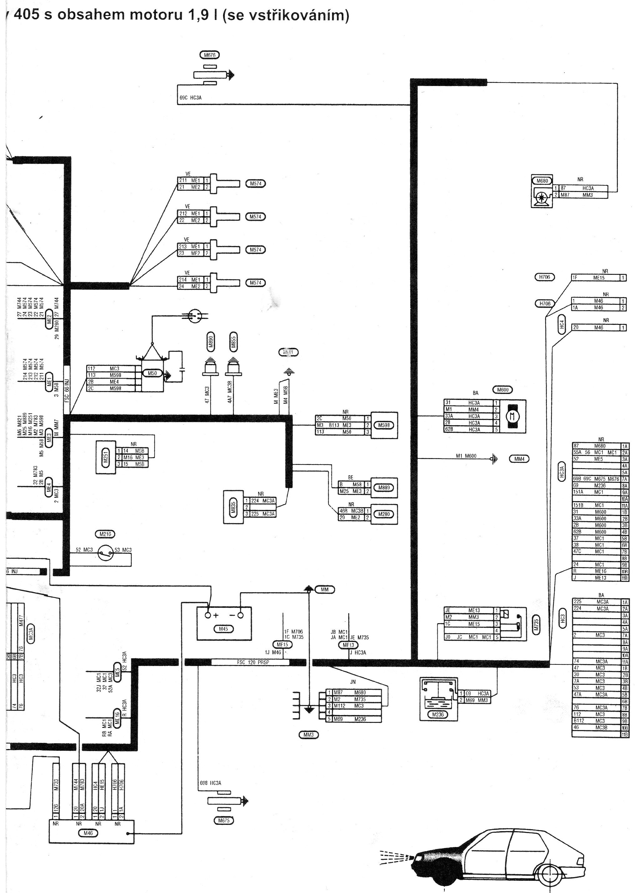
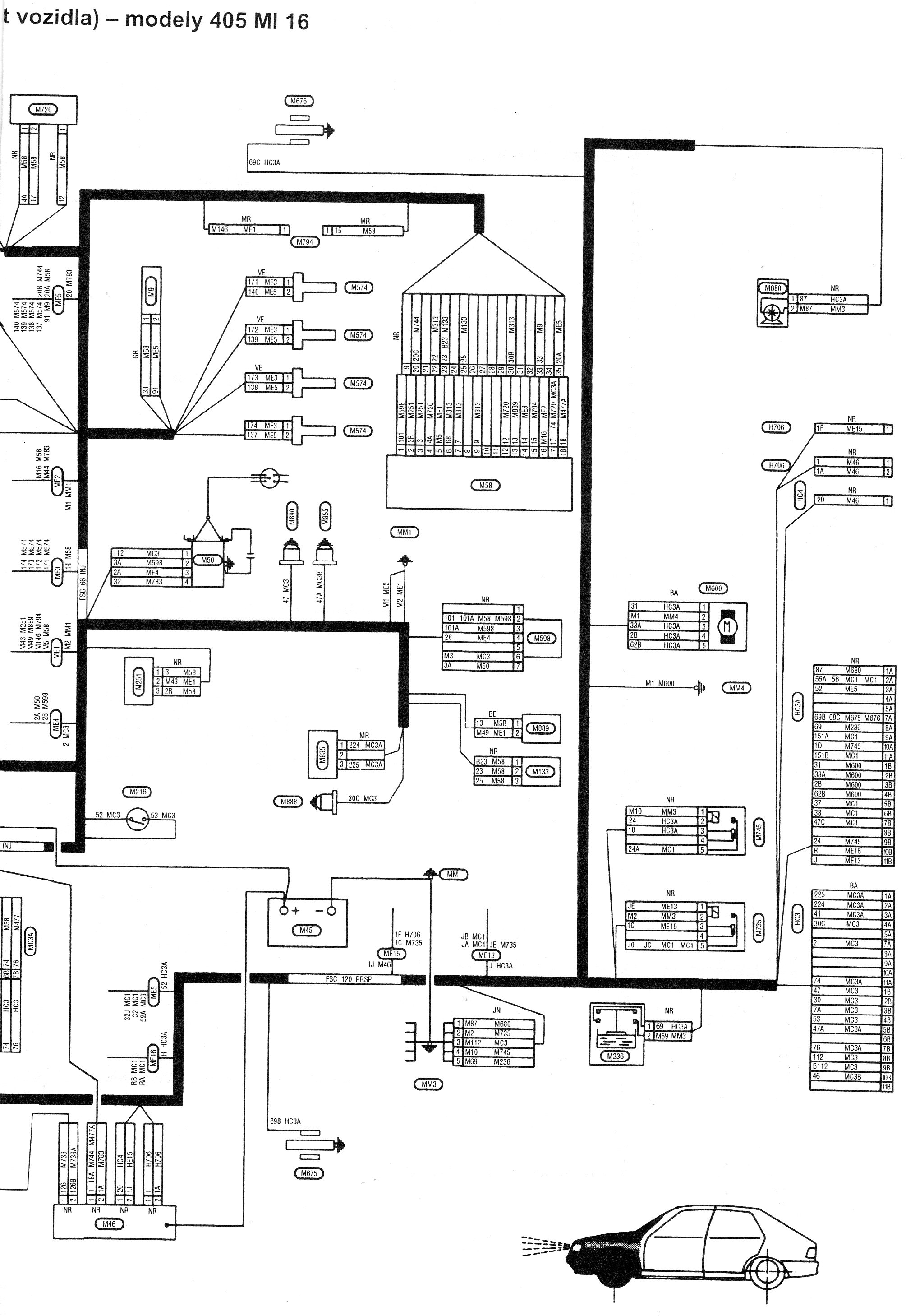
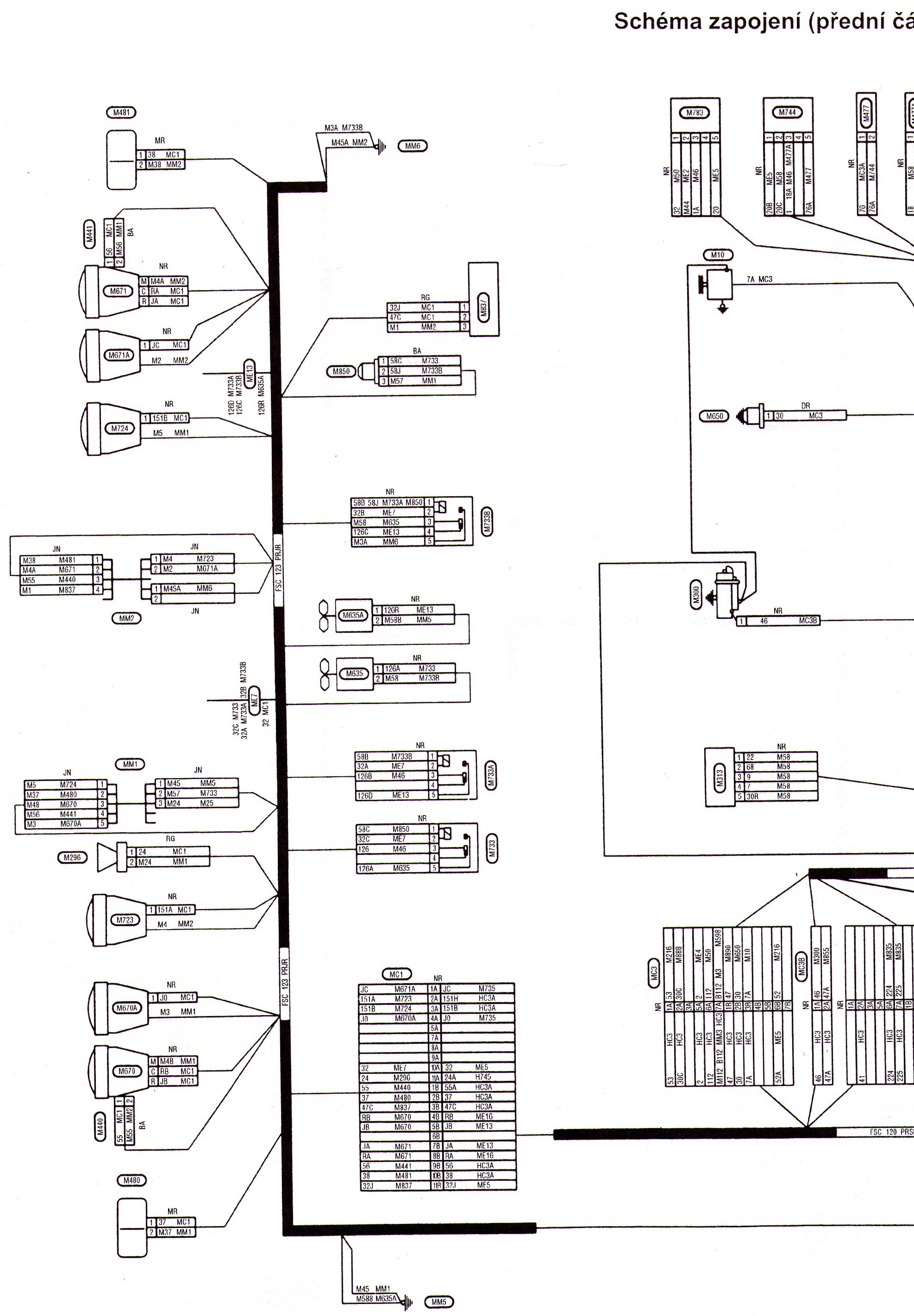
1,9l strkacka + ropak a turbo ropak + 1,6-1,9l karbec