WoMec & 1.9D Forever
- Mirda KV
- Aktivní uživatel

- Příspěvky: 310
- Registrován: 21 dub 2008 18:14
- Rok narození: 1978
- Skutečné jméno: Mirek
- Bydliště: Karlovy Vary
Re: WoMec & 1.9D Forever
co jsem se zatím setkal s policajtama , žádnej nezkoumal jak a kam to svítí. Zajímala je jen homologace . Mám je na octávce taky spoilerem , takže trochu se jakoby rozbíhají do stran a zatím O.K. i na STK
- WoMec
- Stálý inventář 205clubu

- Příspěvky: 6592
- Registrován: 05 led 2008 14:30
- Rok narození: 1987
- Skutečné jméno: Honza
- tel.:: 775037752
- Bydliště: Vyškov
Re: WoMec & 1.9D Forever
no mě zajimá třeba i to jak budu na silnici vidět. Přece jenom od toho očekavam o nějakou funkčnost.
- Lubec
- Stálý inventář 205clubu

- Příspěvky: 1379
- Registrován: 10 pro 2009 22:15
- Rok narození: 1983
- tel.:: 911996666
- Bydliště: Bardejov SK
Re: WoMec & 1.9D Forever
kruci sadli tam jak hrnec na prdel
osobne by som ich mal vodorovne alebo malo zdvyhnut aby svietili priamo do ocuuuu 
V jednoduchosti je krása
- Pegy
- Aktivní uživatel

- Příspěvky: 305
- Registrován: 08 zář 2008 09:39
- Rok narození: 1989
- Skutečné jméno: Eda
- Bydliště: Olomouc
Re: WoMec & 1.9D Forever
SEXI mě se to k.....y líbí dobře Wome
- Bartik333
- Stálý inventář 205clubu

- Příspěvky: 3836
- Registrován: 03 úno 2008 17:20
- Skutečné jméno: Lubos
- tel.:: 607684334
- Bydliště: Telč
- Kontaktovat uživatele:
Re: WoMec & 1.9D Forever
hele jenom takový dotaz, máš to dost vysoko aby si neměl problémy s policajtama. myslím že minimální výška je 25 cm od země.
Peugeot 205 1.9D 47kw r.v. 1991 -zatím nic moc,ale az se do nej dám,bude to voňavka. 
Peugeot 205 cabrio
Dacia Sandero 1.4 55kw r.v. 2009
Škoda Felicie 1.3 MPI r.v. 1998 40Kw - Odesla do vecnych lovišť,když se nepohodla se silným dubem.
13.11 2008 - Prvni pokuta za nezaple pasy 500kč.
Dne 1.7 2011 - tuning by srnka (prava predni část v háji)
Peugeot 205 cabrio
Dacia Sandero 1.4 55kw r.v. 2009
Škoda Felicie 1.3 MPI r.v. 1998 40Kw - Odesla do vecnych lovišť,když se nepohodla se silným dubem.
13.11 2008 - Prvni pokuta za nezaple pasy 500kč.
Dne 1.7 2011 - tuning by srnka (prava predni část v háji)
- Mitja
- Stálý inventář 205clubu

- Příspěvky: 4659
- Registrován: 27 lis 2007 19:05
- Rok narození: 1986
- Skutečné jméno: Ondra
- tel.:: 0
- Bydliště: Studénka-Butovice
- Kontaktovat uživatele:
Re: WoMec & 1.9D Forever
To uz sme resili, kdyz si stoupne na konec kufru tak to do te vysky dostaneBartik333 píše:hele jenom takový dotaz, máš to dost vysoko aby si neměl problémy s policajtama. myslím že minimální výška je 25 cm od země.
---------------------------------------------------------------------------------------------------------------
Peugeot 205, 1.1i (44kw), color line, '91 - na vikendy
Renault Megane II sedan, 1.4 16V (72kw), sportway, '09 - hlavni auto
Peugeot 306 sedan, 1.6i (65kw), '95 - na dojezdeni
CPI Popcorn, 50 ccm, '03 - ceka na opravu
Škoda Fabia II 1.4 TDI (59kw), '06 - prace/Misa
Peugeot 205, 1.1i (44kw), color line, '91 - na vikendy
Renault Megane II sedan, 1.4 16V (72kw), sportway, '09 - hlavni auto
Peugeot 306 sedan, 1.6i (65kw), '95 - na dojezdeni
CPI Popcorn, 50 ccm, '03 - ceka na opravu
Škoda Fabia II 1.4 TDI (59kw), '06 - prace/Misa
- WoMec
- Stálý inventář 205clubu

- Příspěvky: 6592
- Registrován: 05 led 2008 14:30
- Rok narození: 1987
- Skutečné jméno: Honza
- tel.:: 775037752
- Bydliště: Vyškov
Re: WoMec & 1.9D Forever
měřil jsem to na rovným parkovišti a je to přesně 25,5cm takže je to v cajku :)
jinak kdyz už jsme u toho umístěné, už jsem viděl mraky aut, ktery to mají hned vedle SPZky (z každe strany). Jenže minimální vzdálenost mezi svetlama DS je 600mm (u vozidel s šířkou menší než 1300mm může být 400 mm) ... a to SPZka na delku rozhodně nemá
a oktávka nebo berligo rozhodně nemají na šířku min jak 1300mm
takže su v klidu 
jinak kdyz už jsme u toho umístěné, už jsem viděl mraky aut, ktery to mají hned vedle SPZky (z každe strany). Jenže minimální vzdálenost mezi svetlama DS je 600mm (u vozidel s šířkou menší než 1300mm může být 400 mm) ... a to SPZka na delku rozhodně nemá
- Linkisek
- 205club je můj domov

- Příspěvky: 1062
- Registrován: 15 čer 2007 18:33
- tel.:: 0
- Bydliště: 3nec
Re: WoMec & 1.9D Forever
Koukám, že to máš pozjišťované Wome
, a kdepak umístíš tlačítko označené písmeny DL
!?
Peugeot 205 1.4 55 kw 1998 Sport na prodej
Peugeot 205 1.8 44 kw 1998 Black Magic Pearl
Peugeot 205 1.8 44 kw 1998 Black Magic Pearl
- WoMec
- Stálý inventář 205clubu

- Příspěvky: 6592
- Registrován: 05 led 2008 14:30
- Rok narození: 1987
- Skutečné jméno: Honza
- tel.:: 775037752
- Bydliště: Vyškov
Re: WoMec & 1.9D Forever
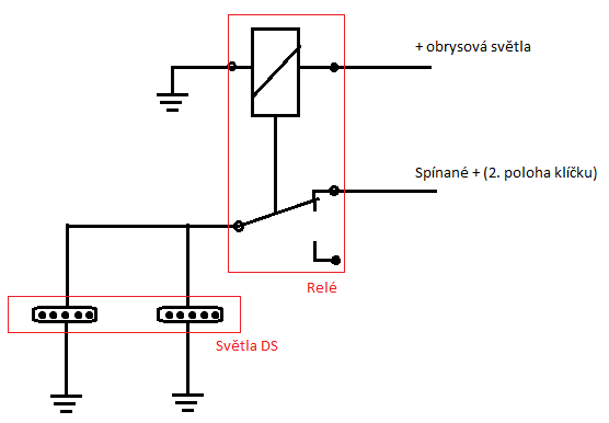
tlačitko DL se rozhodně konat nebude, jelikož tyhle světla se musí dle vyhlášky zapínat automaticky při startu motoru a není zapotřebí řešit indikaci na palubce (např jako mlhovky které indikaci mít musí), tak všechno bude řešený v motorovým prostoru za pomocí jednoho přepínatelného relátka.Linkisek píše:Koukám, že to máš pozjišťované Wome, a kdepak umístíš tlačítko označené písmeny DL
!?
Viz. schéma
- Přílohy
-
- DS.png (9.43 KiB) Zobrazeno 6239 x
- Hoj@n
- Stálý inventář 205clubu

- Příspěvky: 4473
- Registrován: 31 pro 2008 15:19
- Rok narození: 1990
- Skutečné jméno: Pepa
- tel.:: 777232994
- Bydliště: Zábřeh na Moravě
- Kontaktovat uživatele:
Re: WoMec & 1.9D Forever
Jakou indikaci mlhovek v aute mas? Zada me v origo stavu nenapada, snad jen intenzita svetla na tlacitku 
PEUGEOT 205 Roland Garros "GYRROSEK"- r.v. 1992, 1.4, 55kw - Byvavalo :-(
Toyota Celica "Natálka"- r.v. 1995, 1.8, 85kw
Toyota Celica "Natálka"- r.v. 1995, 1.8, 85kw
- Mitja
- Stálý inventář 205clubu

- Příspěvky: 4659
- Registrován: 27 lis 2007 19:05
- Rok narození: 1986
- Skutečné jméno: Ondra
- tel.:: 0
- Bydliště: Studénka-Butovice
- Kontaktovat uživatele:
Re: WoMec & 1.9D Forever
presne intenzita svetla na tlacitku, to je ta indikaceHoj@n píše:Jakou indikaci mlhovek v aute mas? Zada me v origo stavu nenapada, snad jen intenzita svetla na tlacitku
---------------------------------------------------------------------------------------------------------------
Peugeot 205, 1.1i (44kw), color line, '91 - na vikendy
Renault Megane II sedan, 1.4 16V (72kw), sportway, '09 - hlavni auto
Peugeot 306 sedan, 1.6i (65kw), '95 - na dojezdeni
CPI Popcorn, 50 ccm, '03 - ceka na opravu
Škoda Fabia II 1.4 TDI (59kw), '06 - prace/Misa
Peugeot 205, 1.1i (44kw), color line, '91 - na vikendy
Renault Megane II sedan, 1.4 16V (72kw), sportway, '09 - hlavni auto
Peugeot 306 sedan, 1.6i (65kw), '95 - na dojezdeni
CPI Popcorn, 50 ccm, '03 - ceka na opravu
Škoda Fabia II 1.4 TDI (59kw), '06 - prace/Misa
- WoMec
- Stálý inventář 205clubu

- Příspěvky: 6592
- Registrován: 05 led 2008 14:30
- Rok narození: 1987
- Skutečné jméno: Honza
- tel.:: 775037752
- Bydliště: Vyškov
Re: WoMec & 1.9D Forever
Jak říká mitja ... rozsvícené tlačítko ;)
- WoMec
- Stálý inventář 205clubu

- Příspěvky: 6592
- Registrován: 05 led 2008 14:30
- Rok narození: 1987
- Skutečné jméno: Honza
- tel.:: 775037752
- Bydliště: Vyškov
Re: WoMec & 1.9D Forever
tak dneska se mi vysralo neco na vodnim okruhu ... po 4km od baráku jsem byl bez vody a zezadu od vodní pumpy, jak je vystup vody z bloku motoru chcala voda ... doufam ze to je jenom praskla hadice, nanejvíš ten plastovej bazmek na ktery jsou hadice nasazeny.
- WoMec
- Stálý inventář 205clubu

- Příspěvky: 6592
- Registrován: 05 led 2008 14:30
- Rok narození: 1987
- Skutečné jméno: Honza
- tel.:: 775037752
- Bydliště: Vyškov
Re: WoMec & 1.9D Forever
jelikož auto porad stoji, protoze se čeká na hadici z nemecka tak mě to nedalo a začal jsem dodělávat blbosti ktery jsem mel naplanovany už hodně dlouho ... jednak jsem dal do kupy denní svícení. Z vyroby to bylo na hovno, tak jsem si udělal novy a pořádný tišťák, osadil jsem ho kvalitníma součástkama a dneska namontoval na auto ... dál jsem se pustil do budíku. už delší dobu jsem si hrál s představou jak by vypadali v modrém podsvícení :) no a vida, dneska jsem udělal jednu polovinu budíku. pro podsvícení jsem použil 5cm led pásky a misto žarovek jsem dal červené všesměrové led pro vykreslení červených kontur a ručiček budíků (povrch diod ještě budu muset zdrsnit šmirglem aby bylo světlo více rozptýlené) ale i tak je výsledek nad očekávání uspokojivý ... je jasný že tak hezký jako jsou budíky např ve VW anebo dražší Indiglo to nebude .. ale i tak se mi to líbí .. kdyz to pujde dobře. celá palubky by mohla časem dostat modré podsvícení :)))
- Max
- Stálý inventář 205clubu

- Příspěvky: 5311
- Registrován: 29 bře 2009 13:08
- Rok narození: 1979
- Skutečné jméno: Tomas
- tel.:: 733332171
- Bydliště: Litoměřice České Kopisty
- Kontaktovat uživatele:
Re: WoMec & 1.9D Forever
Moc pěkný Wome

PEUGEOT 205 1.1 XR prodáno a následně bouráno, RIP.
PEUGEOT 205 1.6 GTI Bohužel už není
PEUGEOT 205 1.9 XSD prodáno
PEUGEOT 205 GTI vyběhla klika prodáno měl jsem jí 3 dny :-D
PEUGEOT 309 GTI 75 Kw prodáno
PEUGEOT 205 GENTRY alias Gentrýsek
PEUGEOT 605 SLd Vrakouš
PEUGEOT 205GT prodáno
PEUGEOT 405 D prodáno
PEUGEOT 406 2.0L Hdi 80kw
PEUGEOT 205 1.6 GTI Bohužel už není
PEUGEOT 205 1.9 XSD prodáno
PEUGEOT 205 GTI vyběhla klika prodáno měl jsem jí 3 dny :-D
PEUGEOT 309 GTI 75 Kw prodáno
PEUGEOT 205 GENTRY alias Gentrýsek
PEUGEOT 605 SLd Vrakouš
PEUGEOT 205GT prodáno
PEUGEOT 405 D prodáno
PEUGEOT 406 2.0L Hdi 80kw

