Jak vyměnit budíky
-
Bzum
- Nováček

- Příspěvky: 45
- Registrován: 28 srp 2009 23:43
- Skutečné jméno: Mira
- tel.:: 0
- Bydliště: Kopřivnice-lubina
- Kontaktovat uživatele:
Re: Jak vyměnit budíky
včera sem to dodělal....chybí mi jenom ten otáčkoměr nevím na co to zapojit a jak si psal z leva tak z leva na čem? protože pokud na konektru tak ten je s vrchu dolů :) kromě otáčkoměru mi chybí jenom teplota oleje to až budu měnit olej ted to kašlu jinač je mám plně funkční :-D
- vinorak
- odborník

- Příspěvky: 11375
- Registrován: 10 kvě 2007 13:02
- Rok narození: 1986
- Skutečné jméno: Tomas
- tel.:: 0
- Bydliště: Praha
Re: Jak vyměnit budíky
když otočíš budíky konektorama k sobě, tak je to zleva (trochu i shora
)
-
Bzum
- Nováček

- Příspěvky: 45
- Registrován: 28 srp 2009 23:43
- Skutečné jméno: Mira
- tel.:: 0
- Bydliště: Kopřivnice-lubina
- Kontaktovat uživatele:
Re: Jak vyměnit budíky
ok to u je jiná :) díky :)vinorak píše:když otočíš budíky konektorama k sobě, tak je to zleva (trochu i shora)
- draken
- Club admin

- Příspěvky: 7972
- Registrován: 12 črc 2009 18:21
- Rok narození: 1991
- Skutečné jméno: Honza
- tel.:: 732440821
- Bydliště: Hr. Králové, Nový Bydžov
Re: Jak vyměnit budíky
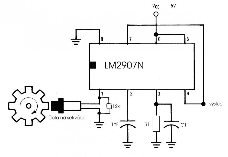
jenom taková otázečka, soušel už někdo vyrobit ten f/U převodník na benzínovej otáčkoměr do diesela?? jestli jo, tak napište jestli to chodí popř. ňáký dodělávky, já sem to dneska skoušel a po startu to normálně ukazuje 1000 ot., na plyn to reaguje a po cca 10ti sekundách to zakmitá a padne na nulu. Ale hlavně že to ukazuje aspoň chvíly tohle bude už jen ňáký rušení nebo studeňák. Na fotce je schema toho převodníku pro upřesnění
- draken
- Club admin

- Příspěvky: 7972
- Registrován: 12 črc 2009 18:21
- Rok narození: 1991
- Skutečné jméno: Honza
- tel.:: 732440821
- Bydliště: Hr. Králové, Nový Bydžov
Re: Jak vyměnit budíky
Tak dneska sem zapojoval budíky Richimu a narazil sem na to, že vino má v prvním příspěvku přeložený jenom starý budíky. Tak sem přidávám komplet přeložený zapojení jak soc. budíků, tak i novejch.
- Přílohy
-
- Budíky.xls
- (28.5 KiB) Staženo 373 x
- vinorak
- odborník

- Příspěvky: 11375
- Registrován: 10 kvě 2007 13:02
- Rok narození: 1986
- Skutečné jméno: Tomas
- tel.:: 0
- Bydliště: Praha
Re: Jak vyměnit budíky
v kompu to přeložený mám, ale nějak sem zapoměl to poslat
díky za doplnění a sem rád, že tenhle návod někomu pomáhá 
- draken
- Club admin

- Příspěvky: 7972
- Registrován: 12 črc 2009 18:21
- Rok narození: 1991
- Skutečné jméno: Honza
- tel.:: 732440821
- Bydliště: Hr. Králové, Nový Bydžov
Re: Jak vyměnit budíky
jo je dobrej
, až bude čas, tak se vrátim zas ke skoumání a bádání nad tim schematem z p-c. Snad se to povede a dostanu gti otáčkoměr do diesela
- WoMec
- Stálý inventář 205clubu

- Příspěvky: 6592
- Registrován: 05 led 2008 14:30
- Rok narození: 1987
- Skutečné jméno: Honza
- tel.:: 775037752
- Bydliště: Vyškov
Re: Jak vyměnit budíky
drakenx700 píše:Tak dneska sem zapojoval budíky Richimu a narazil sem na to, že vino má v prvním příspěvku přeložený jenom starý budíky. Tak sem přidávám komplet přeložený zapojení jak soc. budíků, tak i novejch.
kompletní verze uz tady je .. včetně budíků z BXa ... viz: http://forum.205gti.org/viewtopic.php?p=61993#p61993
- draken
- Club admin

- Příspěvky: 7972
- Registrován: 12 črc 2009 18:21
- Rok narození: 1991
- Skutečné jméno: Honza
- tel.:: 732440821
- Bydliště: Hr. Králové, Nový Bydžov
Re: Jak vyměnit budíky
aha, no já sem to celý téma neprolejzal. Jenom sem koukal, že to v prvnim příspěvku není, tak sem to hodil znova.
Re: Jak vyměnit budíky
Ahoj nevíte někdo přesný zapojení na peugeot 309 diesel, mám budíky právě na 309 diesel s otáčkoměrem a nevím jak je napasovat na 205 diesel, díky za odpověďdrakenx700 píše:Tak dneska sem zapojoval budíky Richimu a narazil sem na to, že vino má v prvním příspěvku přeložený jenom starý budíky. Tak sem přidávám komplet přeložený zapojení jak soc. budíků, tak i novejch.
- WoMec
- Stálý inventář 205clubu

- Příspěvky: 6592
- Registrován: 05 led 2008 14:30
- Rok narození: 1987
- Skutečné jméno: Honza
- tel.:: 775037752
- Bydliště: Vyškov
Re: Jak vyměnit budíky
uplně stejny jako 205
popis zapojení jednotlivých modelu najdeš tady (je tam víc záložek v tom excelu): http://forum.205gti.org/download/file.php?id=6945
popis zapojení jednotlivých modelu najdeš tady (je tam víc záložek v tom excelu): http://forum.205gti.org/download/file.php?id=6945
Re: Jak vyměnit budíky
WoMec píše:uplně stejny jako 205
popis zapojení jednotlivých modelu najdeš tady (je tam víc záložek v tom excelu): http://forum.205gti.org/download/file.php?id=6945
Já mám 4 konektory na 205 (6, 8, 9, 10pin) a 309budíky co tam chci dát maj 7, 8, 9, 10pin konektory, takže to nesedí nevím chybí tam ten 4pin ne?
- WoMec
- Stálý inventář 205clubu

- Příspěvky: 6592
- Registrován: 05 led 2008 14:30
- Rok narození: 1987
- Skutečné jméno: Honza
- tel.:: 775037752
- Bydliště: Vyškov
Re: Jak vyměnit budíky
kdyz se koukneš na 1. stránku tohoto tématu tak je to tam všechno popsané. Pro přepojení potřebuješ konektory (nebo aspon plastové pouzdra) na ty nové budíky. pak jenom z těch starých konektorů to předěláš na ty nové a zapojíš na budíky. Samozřejmě ze potřebuješ i jinou kapličku (plast okolo budíku) protote ty nové budíky jsou vyšší než ty staré
- mik
- Aktivní uživatel

- Příspěvky: 404
- Registrován: 21 zář 2008 18:09
- Skutečné jméno: Michal
- Bydliště: Bačetín
- Kontaktovat uživatele:
Re: Jak vyměnit budíky
vymenil jsem v cabriu 4-budiky za budiky z gti vsechno jde, ale otackomer se ani nehne...co to muze byt?
Peugeot2051,4 XS 1990
Peugeot 205 Cabriolet 1994
Peugeot 205 Cabriolet 1994
- draken
- Club admin

- Příspěvky: 7972
- Registrován: 12 črc 2009 18:21
- Rok narození: 1991
- Skutečné jméno: Honza
- tel.:: 732440821
- Bydliště: Hr. Králové, Nový Bydžov
Re: Jak vyměnit budíky
špatně zapojenej, špatnej otáčkoměr nebo jinej typ otáčkoměru

