SUPERCHARGER PROJEKT
- kiu
- Nováček

- Příspěvky: 46
- Registrován: 23 čer 2009 07:17
- Rok narození: 1985
- Skutečné jméno: Radovan
- tel.:: 949104306
- Bydliště: Nitra
- Kontaktovat uživatele:
SUPERCHARGER PROJEKT
Nazdaru .po dlkšej dobe som sa rozhodol že si do mojho Peugeota nahodím Supercharger ale kedže som zatial prerábal len jednobodové vstrekovanie na karburátory nemám moc skúseností možeťe mi poradit aký kompresor kupiť? aký tlak by mal mat čo všetko bude na prestavbu potrebne ? je možne používať kompresor a Karburátory weber ? znesú tie tlaky ? Aké úpravy ma si budu čakať? Dakujem za akékoľvek rady a návrhy .
Moja terajšia predstava je použiť kompresor firmy Rotrex a typ C15-60. Dľej by som chcel použť karburátory čo mám ale neviem aké úpravy na nich treba urobiť aby šli dobre s kompresorom respektíve aké zapaľovanie kúpiť ak ich chcem použivať spolu z kompresorom.
Moja terajšia predstava je použiť kompresor firmy Rotrex a typ C15-60. Dľej by som chcel použť karburátory čo mám ale neviem aké úpravy na nich treba urobiť aby šli dobre s kompresorom respektíve aké zapaľovanie kúpiť ak ich chcem použivať spolu z kompresorom.
- Přílohy
-
- c15small.jpg (47.81 KiB) Zobrazeno 35283 x
- Hasis
- Stálý inventář 205clubu

- Příspěvky: 4834
- Registrován: 03 zář 2007 18:50
- Bydliště: Sedlnice
- Kontaktovat uživatele:
Re: SUPERCHARGER PROJEKT
kdyz uz chces delat neco takoveho, proc pouzivat zastarale webry?
a mas vubec tak propocitane na kolik to vyjde? aby sis to potom nerozmyslel.
a mas vubec tak propocitane na kolik to vyjde? aby sis to potom nerozmyslel.
VTS powa
- kiu
- Nováček

- Příspěvky: 46
- Registrován: 23 čer 2009 07:17
- Rok narození: 1985
- Skutečné jméno: Radovan
- tel.:: 949104306
- Bydliště: Nitra
- Kontaktovat uživatele:
Re: SUPERCHARGER PROJEKT
Kompresor 1500E cely kit aj s chladenim webre mam chladic oleja pridany mam otazka je uz len ci sa da viuzit weber alebo musim ist cestou programovatelnej RJ dalej je to skvor o tom ci to motor znesie a co na nom bude treba urobi aby zniesol cca 250HP
- kiu
- Nováček

- Příspěvky: 46
- Registrován: 23 čer 2009 07:17
- Rok narození: 1985
- Skutečné jméno: Radovan
- tel.:: 949104306
- Bydliště: Nitra
- Kontaktovat uživatele:
Re: SUPERCHARGER PROJEKT
Hej chcem to dat do toho auta kde bol automat XD Dost by ma zaujimalo ktroy typ motora je na preplnanie navhodnejsi TU1 TU 2 TU3 TU5 XU5 XU7 XU9 XU10 alebo XU10j2T?
- weslo
- 205 its my life

- Příspěvky: 529
- Registrován: 07 říj 2007 14:59
- Rok narození: 1986
- Skutečné jméno: Peter
- Bydliště: Martin
- Kontaktovat uživatele:
Re: SUPERCHARGER PROJEKT
seriovy motor 250koni nevydrzi. budes musiet vymenit skoro vsetko :) napis clenovi "ludvik 2". jeho pracu najdes aj v showroom-e.kiu píše:Kompresor 1500E cely kit aj s chladenim webre mam chladic oleja pridany mam otazka je uz len ci sa da viuzit weber alebo musim ist cestou programovatelnej RJ dalej je to skvor o tom ci to motor znesie a co na nom bude treba urobi aby zniesol cca 250HP
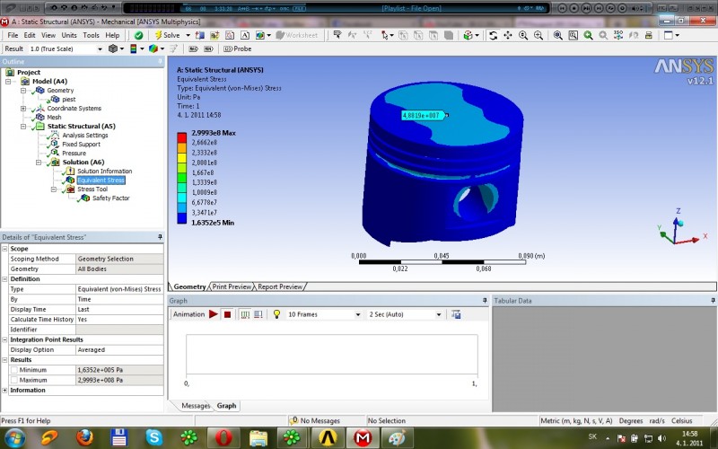
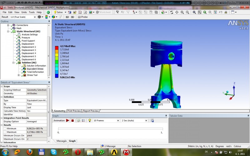
Tu ti davam take priblizne hodnoty hlinnikoveho piestu pri indikovanom tlaku 16MPa bez tepelneho zatazenia a bez zotrvacnych sil posuvnych hmotnosti. (model piestu je z GTi 1.9 88kW ale bez horneho vybratia! uz sa mi ho nechce dorabat :D) Napatie na dne piesta je cca 50MPa co zodpoveda priblizne realu a pri takomto zatazeni vznika na dne piesta sucinitel bezpecnosti cca 5,7.
osobne by som ti poradil tie peniaze investuj radsej do kupy motora T16 zo 405 co za tie peniaze sa myslim da kupit a mas bez starosti. takto minies 2000 + € a nikde nemas zarucene ze ti to vobec niekedy pojde a ako dlho pojde. ale ak do toho pojdes budem ti drzat palce :)
Peugeot 205 1.9 GTi 88kW
Peugeot 406 coupe 2.2HDi
ex - Peugeot 205 "STDT"
ex - Peugeot 106 S16
ex - Peugeot 205 GRD
ex - MB Vito
Peugeot 406 coupe 2.2HDi
ex - Peugeot 205 "STDT"
ex - Peugeot 106 S16
ex - Peugeot 205 GRD
ex - MB Vito
- weslo
- 205 its my life

- Příspěvky: 529
- Registrován: 07 říj 2007 14:59
- Rok narození: 1986
- Skutečné jméno: Peter
- Bydliště: Martin
- Kontaktovat uživatele:
Re: SUPERCHARGER PROJEKT
ešte toto som našiel v PC. hádam ti to pomôže.
Peugeot 205 1.9 GTi 88kW
Peugeot 406 coupe 2.2HDi
ex - Peugeot 205 "STDT"
ex - Peugeot 106 S16
ex - Peugeot 205 GRD
ex - MB Vito
Peugeot 406 coupe 2.2HDi
ex - Peugeot 205 "STDT"
ex - Peugeot 106 S16
ex - Peugeot 205 GRD
ex - MB Vito
- fifty12
- 205club je můj domov

- Příspěvky: 942
- Registrován: 10 srp 2009 08:10
- Rok narození: 1991
- Skutečné jméno: Matej
- tel.:: 910132517
- Bydliště: Kežmarok
- Kontaktovat uživatele:
Re: SUPERCHARGER PROJEKT
Mala technicka otazka ........ mal si automat a ako a čo ťa stalo prerobenie na manula a ako sa zmenili vlastnost,i vykon atď, kludne aj SZ
prve autičko Peugeot 205 automatic 72800 km 1,6 65kw 19.11.1992 Dizajn baj dži ty aj
Peugeot 205 Gutmann Mi16 244000 km 1,9 116kw 1991
Dárca dielov Peugeot 205 look 1,1 1992
Peugeot 205 GTi 196660 km 1,9 75-94kw
Peugeot 205 CTi 282345 km 1,9 74 Kw
Peugeot 205 Gutmann Mi16 244000 km 1,9 116kw 1991
Dárca dielov Peugeot 205 look 1,1 1992
Peugeot 205 GTi 196660 km 1,9 75-94kw
Peugeot 205 CTi 282345 km 1,9 74 Kw
- Ludvik2
- Uživatel

- Příspěvky: 146
- Registrován: 12 úno 2008 21:01
- Rok narození: 1979
- tel.:: 0
- Bydliště: K.Vary
- Kontaktovat uživatele:
Re: SUPERCHARGER PROJEKT
Tak další "projekt" přeplňování
tak pár věcí-můj názor-přeplňovat můžeš cokoliv budeš chtít ale má to pár věcí,pro 250PS potřebuješ 16V hlavu a litinovej blok protože hliníkový blok toho moc nesnese,tím se nám okruh docela uzavřel takže blok XU10 hlava XU10J4RS-XU10J4 POPŘ XU9(MI16),klika 2.0 nebo 2.0HDI-není nutná,kovové těsnění HDI atd. kované ojnice popř kované písty ale nejsou nutné pokud použiješ písty z jiného turbomotoru jako já,já mám ojnice honda ale to bylo z důvodu že když jsem já ojnice scháněl tak se na XU10 nedali sehnat.Co se týká kompresoru nevidim v tom žádnou výhodu protože budeš potřebovat tlak kolem 1.3-1,5 baru což s kompresorem nepůjde tak lehce nehledě na to dě ti odebíra s kliky výkon takže výkon motoru budeš muset mít 300ps a těch 50ps ti sežere kompresor takže lepší volba je turbo,další věc je ta že těžko tam ten kompresor dáš nebude na něj místo,karburátory potřebuješ přetlakový jako má třeba Renault 5 turbo ale i tak to s karburátorama bude pořádnej žrout,takže bych dal Ecu a jelikož Peugeot a Citroen dělali turba dá se použít jednotka Bosch MP3.2e která mi zvládá 313ps a 400n/m.Co se týká motoru T16 těžko bude k sehnání nevýhoda je turbo VNT25 a elektronoka Mag.Marrelli.Toť můj názor 
Peugeot 205 2.0 turbo 320PS
- kiu
- Nováček

- Příspěvky: 46
- Registrován: 23 čer 2009 07:17
- Rok narození: 1985
- Skutečné jméno: Radovan
- tel.:: 949104306
- Bydliště: Nitra
- Kontaktovat uživatele:
Re: SUPERCHARGER PROJEKT
Takze od kamosa som dostal tajny typ na turbo a kopresoroveho upravcu firma sa vola dp-engineering a robia kompletne prestavby akehokolvek motora peugeot .Robia aj turbokity na peugeot motory TU A XU v cene okolo 2000E
tu je stranka na ich kity a par fotiek prace http://www.dp-engineering.nl/EN/product ... t_package/
su na peugeot motory experti ich najbrutalnejsi projekt je Peugeot 206 1.4 8v Twin Turbo Supercharger fotky projektu prikladam pre ilustraciu co tito machri dokazu .
tu je stranka na ich kity a par fotiek prace http://www.dp-engineering.nl/EN/product ... t_package/
su na peugeot motory experti ich najbrutalnejsi projekt je Peugeot 206 1.4 8v Twin Turbo Supercharger fotky projektu prikladam pre ilustraciu co tito machri dokazu .
- Přílohy
-
- 205_cti_turbo_3.jpg (90.68 KiB) Zobrazeno 35093 x
-
- 205_cti_turbo_4.jpg (89.11 KiB) Zobrazeno 35093 x
-
- 205_turbo.jpg (42.57 KiB) Zobrazeno 35093 x
-
- intake.jpg (66.93 KiB) Zobrazeno 35093 x
-
- twinturbo_2.jpg (107.83 KiB) Zobrazeno 35093 x
-
- twinturbo_7.jpg (101.18 KiB) Zobrazeno 35093 x
- Milo75
- 205 its my life

- Příspěvky: 603
- Registrován: 24 led 2010 19:12
- Skutečné jméno: Milan
- tel.:: 728845763
- Bydliště: Jihlava
Re: SUPERCHARGER PROJEKT
ty fotky mě docela rozesmály
jsou to zbytečně vyhozené peníze
kup si raději auto, které má tvůj požadovaný výkon v serii
jsou to zbytečně vyhozené peníze
kup si raději auto, které má tvůj požadovaný výkon v serii
Alfa Romeo 75 2,0TD 1989 - kardan, podvozek V6, převodovka 2,4TD, motor 2,5TD-UAZ- turbo VNT20-tlak 1,6Bar. ráfky Campagnolo
Alfa Romeo 75 3.0 V6 QV Amerika 1988
Alfa Romeo 75 2,0TS (motor 2,0TD)
Alfa Romeo Alfetta GT 1,8 1975 + skelet 1981
Alfa Romeo 164 2,0V6
ex.Peugeot 205 1,8D -ale v opatrovnictví
ex.205 1,8D utopeno
ex.205GTI diesel- prodáno
ex.505 2,0karb s náhonem na tu správnou nápravu-nabouráno a prodáno
Alfa Romeo 75 3.0 V6 QV Amerika 1988
Alfa Romeo 75 2,0TS (motor 2,0TD)
Alfa Romeo Alfetta GT 1,8 1975 + skelet 1981
Alfa Romeo 164 2,0V6
ex.Peugeot 205 1,8D -ale v opatrovnictví
ex.205 1,8D utopeno
ex.205GTI diesel- prodáno
ex.505 2,0karb s náhonem na tu správnou nápravu-nabouráno a prodáno
- Ludvik2
- Uživatel

- Příspěvky: 146
- Registrován: 12 úno 2008 21:01
- Rok narození: 1979
- tel.:: 0
- Bydliště: K.Vary
- Kontaktovat uživatele:
Re: SUPERCHARGER PROJEKT
+cca 20-30tis na úpravu vnitřností motoru
,10 tis spojka atd atd 
Peugeot 205 2.0 turbo 320PS
Re: SUPERCHARGER PROJEKT
to je lepší si koupit rovnou jiný auto
Protože dávat 40tis do auta který má hodnotu 10tis. je blbost..za 40tis. koupíš auto který ten výkon má v základu skoro....Například nějakou hondu ;)
- weslo
- 205 its my life

- Příspěvky: 529
- Registrován: 07 říj 2007 14:59
- Rok narození: 1986
- Skutečné jméno: Peter
- Bydliště: Martin
- Kontaktovat uživatele:
Re: SUPERCHARGER PROJEKT
no a potom je este otazka kolko toho znesie prevodovka. ludvik, tebe drzi este?
Peugeot 205 1.9 GTi 88kW
Peugeot 406 coupe 2.2HDi
ex - Peugeot 205 "STDT"
ex - Peugeot 106 S16
ex - Peugeot 205 GRD
ex - MB Vito
Peugeot 406 coupe 2.2HDi
ex - Peugeot 205 "STDT"
ex - Peugeot 106 S16
ex - Peugeot 205 GRD
ex - MB Vito
- Ludvik2
- Uživatel

- Příspěvky: 146
- Registrován: 12 úno 2008 21:01
- Rok narození: 1979
- tel.:: 0
- Bydliště: K.Vary
- Kontaktovat uživatele:
Re: SUPERCHARGER PROJEKT
Tak jenom bych podotkl že u turba jde o výkon ale hlavně o nárůst točivého momentu který žene auto dopředu
třeba Civic TypeR má 200ps ale 197N/m což neni moc už u 8V turba jsem měl 270N/M,oba typy motorů (atm.turbo) mají svoje výhody a nevýhody,záleží na daždém jakou cestou půjde dalo by se říct co se výkonu týče že turbo je "jednodušší",pokud se udělá základ dá se potom dobře laborovat a koně lezou nahoru v řádu desítkách koní,ale začínat turbokitem nebo nákupem kompresoru neni vhodná volba,nejdřív se musí ten kit na něco pověsit
ale pokud se na motor nešáhne hrozí jak zničení motoru tak i turba nebo kompresoru
Peugeot 205 2.0 turbo 320PS